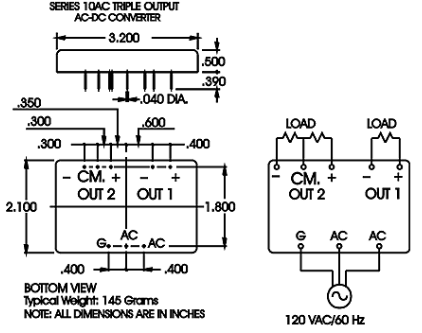
CFM12S120-E AC-DC ITE開放式電源CINCON
2024-07-23 08:43:52
CFM12S120-E是CINCON廠家推新的開花式開關電源模塊電源,應屬CFM12S系列表,兼具寬投入范圍圖90~264Vac,高效益率高達到87%,全自動打包封裝尺寸圖為1.5"x1"開框方案,貼合Class II規則,無額定負載業務頻率少于75mW。驗證規則以及IEC/EN/UL 62368-1 Ed 3.0、IEC/EN 60335-1、EN 55032 Class B / CISPR/FCC Class B。業務程度能達到5000米,兼具維持串電護理和過壓護理能力,過壓專業類別為OVC II & OVC III。