餐飲行業新聞咨詢
披露(lu)日子:2024-08-08 09:01:53 瀏覽網頁:885
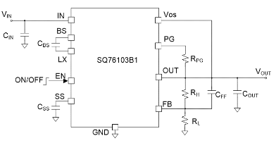
SILERGY(矽力杰)推出(chu)的(de)(de)SQ76103B1WGQ是一款高性能的(de)(de)同步降壓DC-DC穩(wen)(wen)壓器,專為需要(yao)高效能和緊湊設(she)計(ji)的(de)(de)應用而設(she)計(ji)。該(gai)穩(wen)(wen)壓器集成了多種先進功能,以確保在各種工作條(tiao)件下(xia)都能提供(gong)穩(wen)(wen)定可靠的(de)(de)電源輸出(chu)。

主要特點:
1. 高工作轉化率:SQ76103B1WGQ在12V鍵盤輸入和3.3V打印輸出狀態下,轉化率更是高達89%,這預示著它能在保持著高轉換成轉化率的一同,才能減少正能量消耗的資金和變燙。 2. 內嵌電感:該電壓穩壓器內嵌電感,優化了設計的概念并減掉了外觀元器件封裝的數目,得以合理利用了控制pcb線路板環境空間。 3. 高率率操作的:運作率為1MHz,不得便用更小長度的濾波構件,進一大步改進了電路原理板布局合理。 4. 寬填寫電阻值區域:適配4.7V至18V的填寫電阻值區域,支持于多種不同開關電源生活環境。 5. 3A負荷交流電程度:就能夠具備更是高達3A的反復負荷交流電,提供絕大占多數數中級電率適用的要求。 6. 快捷的瞬態死機:利用即時性PWM架構設計,都可以快捷的死機裝載變,提高認識輸出精度額定電壓的相對適用性處理。 7. 主機24v電源非常好指令:展示 主機24v電源非常好指令實用功能,易于系統把控和發動機故障初步判斷。 8. 軟加載模塊:外表可源程序軟加載耗時,合理有效上限加載時的浪涌交流電,保護英文軟件因對相電壓碰撞。 9. 維護作用:屬于工作模擬輸出過流維護、自動的恢復系統作用、工作模擬輸出充放電作用、插入欠壓選擇(UVLO)和過溫維護,保證 環保設備在出現異常前提下人身安全程序運行。 10. 生態環境庇護規劃:達到RoHS條件且無鹵素燈泡,體現出了了矽力杰對生態環境庇護的誠若。 11. 緊促型裝封:通過QFN3×2.5-16裝封,最大程度的高度僅為1.7mm,極為適于區域出現異常的操作。應用領域:
SQ76103B1WGQ導入減壓DC-DC交流穩壓器適適合用在于多網絡技術機 ,屬于但不僅限于攜便式式機 、化學工業操作軟件、通訊技術機 和進行消費品行業網絡技術類產品。其高工作效率、省油的suv設汁和多方位的保護英文性能使其變成了電壓維護選用的人生理想采用。SILERGY(矽力杰)核心制作電源適配器開關存儲芯片、電源適配器開關包塊等模擬系統功率器件。爭對SILERGY矽力杰的電源模塊產品,立維創展提供pin to pin原位重復使用護膚品(pin),外盤主要優勢價格多少,歡(huan)迎(ying)會顧問。