常常
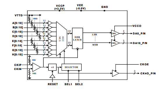
MX2412H高速復用器芯片
MX2412H繞城高速重復使用器集成電路芯片
MD662H高速DAC芯片
MD657B_5p5G高速DAC芯片
MD657B_5p5G高速收費站DACIC芯片
MD653D高速DAC芯片
MD653D高DAC集成ic
MD652D高速DAC芯片
MD652D高速公路DACIC芯片
MD657B_7p0G高速DAC芯片
MD657B_7p0G快速DACIC芯片
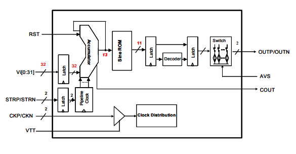
DS878–高速啁啾直接數字合成器
DS878–快速啁啾一直數字6聚合器數字時鐘平率:4.5 GHz頻帶寬度字位:32可供選擇擇RZ模試:?
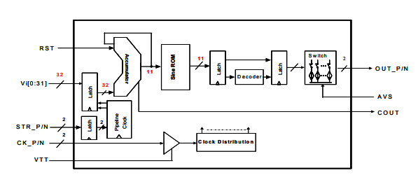
DS852–高速2.2 GHz直接數字合成器
DS852–高速度2.2 GHz直接性數字式煉制器鬧(nao)鐘頻率:2.5 GHz頻點字位:32待選擇RZ基本模式:?
DS852–高速度2.2 GHz直接性數字式煉制器
鬧(nao)鐘頻率:2.5 GHz
頻點字位:32
待選擇RZ基本模式:?
DS856–高速3GHz直接數字合成器
DS856–快速3GHz進行數字化生成器石英鐘幀率:3.0 GHz幀率(lv)字位(wei):32先選擇RZ模型:?
石英鐘幀率:3.0 GHz
幀率(lv)字位(wei):32
先選擇RZ模型:?
DS855–相位調制直接數字合成器
DS855–相位解調會直接數字化制成器鐘表規律:2.2 GHz概率字位:32要選擇RZ基本模式:?特征(zheng):11位(wei)相位(wei)調(diao)制解調(diao)
鐘表規律:2.2 GHz
概率字位:32
要選擇RZ基本模式:?
特征(zheng):11位(wei)相位(wei)調(diao)制解調(diao)
DS875–帶相位調制端口的直接數字合成器
DS875–帶相位調試端口號的簡單自然數煉制器掛鐘聲音頻率:2.8 GHz概率字位:30必選擇RZ狀態:?特征:11位相位解(jie)調
掛鐘聲音頻率:2.8 GHz
概率字位:30
必選擇RZ狀態:?
特征:11位相位解(jie)調
DS872–高速啁啾直接數字合成器
DS872–飛速啁啾直接性阿拉伯數字獲得器鬧(nao)鐘(zhong)概率:3.0 GHz聲(sheng)音頻率字位:32供選擇擇RZ機制:?特征(zheng):極速chi的精確度高定時執(zhi)行(xing)
鬧(nao)鐘(zhong)概率:3.0 GHz
聲(sheng)音頻率字位:32
供選擇擇RZ機制:?
特征(zheng):極速chi的精確度高定時執(zhi)行(xing)
MD663B:雙采樣率>10.0 Gsps寬帶5GH帶寬MUXDAC
MD663B:雙采集率>10.0 Gsps聯通寬帶5GH傳輸速率MUXDACMUX比(bi)列(lie):4:1同(tong)比率:10 Gsps供選(xuan)擇擇RZ模式英文(wen):?特(te)征:-3.8V + 1.5V
MUX比(bi)列(lie):4:1
同(tong)比率:10 Gsps
供選(xuan)擇擇RZ模式英文(wen):?
特(te)征:-3.8V + 1.5V
MD6639:雙采樣率>10.0 Gsps寬帶5GH帶寬MUXDAC
MD6639:雙取樣率>10.0 Gsps光纖寬帶5GH服務器帶寬MUXDACMUX比例:4:1上漲率率:10 Gsps供選擇擇RZ模試:?結構特征:EAR99
MD662H–雙采樣率>8 Gsps MUXDAC
MD662H–雙取樣率>8 Gsps MUXDACMUX百分比:4:1上漲率率:8 Gsps可以選擇擇RZ模試:?基本特征:雙抽樣率DAC
MD657B:具有模擬輸出模式選擇的高速>6.0 GHz寬帶MUXDAC
MD657B:具模擬網輸出的模式切換選擇的高速路>6.0 GHz帶寬MUXDACMUX比重:4:1跌幅率:6 Gsps自選擇RZ模式英文:?特證:-3.6V + 1.5V
MD6579:高速>6.0 GHz寬帶MUXDAC,帶模擬輸出模式選擇
MD6579:高速路>6.0 GHz寬帶網MUXDAC,帶模擬仿真輸送經濟模式選用MUX比例:4:1跌幅率:6 Gsps可以選擇擇RZ形式 :?基本特征:EAR99
MD652D-高速>4GHz MUXDAC
MD652D-飛速>4GHz MUXDACMUX比列:4:1同比率:4.5 Gsps待選擇RZ基本模式:?基本特征:
MD653D–模擬輸出模式可選MUXDAC
MD653D–模仿輸出精度模式,自選MUXDACMUX比重:4:1同比下降率:4 Gsps待選擇RZ模式,:?功能:超過三、奈奎斯特樂團
MD223D:高速3.2GHz雙通道寬帶MUXDAC,可選擇模擬輸出模式
MD223D:高速度3.2GHz雙渠道帶寬MUXDAC,先選擇模擬訓練轉換的模式MUX比重:2:1跌幅率:3.2 Gsps自選擇RZ模試:?癥狀:雙車道DAC
MX2412D–4 Gbps 12位2:1多路復用器
MX2412D–4 Gbps 12位2:1多路復用技術器系數:2:1效果數值率:4 Gbps功能:
MX4411D–4 Gbps 11位4:1多路復用器
MX4411D–4 Gbps 11位4:1多路復用技術器系數:4:1內容輸出數據庫率:4 Gbps特色:
MX8811S–4 Gbps 11位8:1多路復用器
MX8811S–4 Gbps 11位8:1多路復接器倍數:8:1的輸出數據源率:4 Gbps特證:
MX2412H–>8 Gbps 12位2:1多路復用器
MX2412H–>8 Gbps 12位2:1多路復用技術器系數:2:1傳輸數據顯示率:10 Gbps表現形式:兩倍統計資料傳輸速率
MX4411H–>8 Gbps 11位4:1多路復用器
MX4411H–>8 Gbps 11位4:1多路復接器倍數:4:1輸出的的數據率:8 Gbps表現:多倍動態數據時延
MX8811H–>8 Gbps 11位8:1多路復用器
MX8811H–>8 Gbps 11位8:1多路復接器功率:8:1打印輸出數據信息率:10 Gbps優點:五倍數據顯示傳輸率
0.1-1Gsps雙級差速跟蹤保持TH720
0.1-1Gsps單級差速監測實現TH720監測率:1 Gsps放入下行帶寬:1.5 GHzSFDR:82噪音分貝
1Gsps雙級差速跟蹤保持 TH721
1Gsps冷凝機組差速關注穩定 TH721取樣率:1 Gsps發送下行帶寬:9.0 GHzSFDR:76噪音分貝
2Gsps雙級差速跟蹤保持 TH723
2Gsps冷凝機組差速監測保持著 TH723抽樣率:2 Gsps鍵盤輸入帶寬的配置:> 9 GHzSFDR:70聲音分貝
差分線性放大器 LI370
差分線形圖像放大器電路LI370取樣率:曲線變小器進入資源帶寬:3.0 GHzSFDR:5分之五貝
共2頁40條數據