業信息
上傳時段(duan):2021-12-17 17:10:38 手機瀏覽:1422
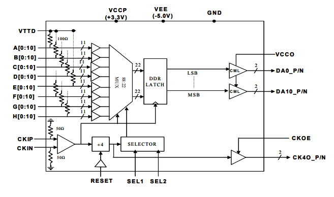
EUVIS MX8811H等(deng)同(tong)于8:1多路復用(yong)器的(de)高速(su)(su)11通道。雙數(shu)(shu)據(ju)速(su)(su)率(lv)鎖存器使(shi)用(yong)數(shu)(shu)據(ju)速(su)(su)率(lv)為時鐘速(su)(su)率(lv)兩(liang)倍的(de)11位差分(fen)數(shu)(shu)據(ju)輸(shu)入輸(shu)出。輸(shu)出驅動器的(de)上拉電源VCCO可(ke)用(yong)作(zuo)安裝適(shi)合最(zui)流行的(de)高速(su)(su)接口標準規定(ding)(如CML或LVDS)的(de)輸(shu)出電平。EUVIS MX8811H多路復用(yong)器可在高于4GHz的時鐘頻率下運行。數字(zi)數據輸入端為單(dan)端,具有片上100歐姆(mu)終端電阻,EUVIS MX8811H參照(zhao)電壓(ya)VTTD可承載適(shi)(shi)用于各(ge)種各(ge)樣(yang)(yang)單端(duan)接口標(biao)準的寬范圍電壓(ya)電平。調節引腳SEL1/SEL2選擇最(zui)好采樣(yang)(yang)窗口,以適(shi)(shi)用88個輸入數據(ju)的各(ge)種各(ge)樣(yang)(yang)延遲。EUVIS MX8811H提供除以(yi)8的(de)(de)(de)時鐘(zhong)輸(shu)(shu)(shu)(shu)入(ru)輸(shu)(shu)(shu)(shu)出(chu)CK8O_P/N和(he)(he)采樣相(xiang)位選擇(ze)(SEL1和(he)(he)SEL2),以(yi)提升相(xiang)對于(yu)輸(shu)(shu)(shu)(shu)入(ru)數據的(de)(de)(de)采樣相(xiang)位對齊(qi)。為需要同步多個MX8811S芯片輸(shu)(shu)(shu)(shu)入(ru)輸(shu)(shu)(shu)(shu)出(chu)的(de)(de)(de)應(ying)用(yong)程序(xu)提供復位功能模塊。CKOE引(yin)腳用(yong)作在(zai)不中(zhong)斷(duan)內部操作的(de)(de)(de)情況下使用(yong)/禁(jin)用(yong)CK8O_P/N時鐘(zhong)輸(shu)(shu)(shu)(shu)入(ru)輸(shu)(shu)(shu)(shu)出(chu)的(de)(de)(de)輸(shu)(shu)(shu)(shu)入(ru)輸(shu)(shu)(shu)(shu)出(chu)驅(qu)動器,以(yi)方便系統應(ying)用(yong)。

具體表現
?11位8:1(合計88:11)多(duo)路重復使用器(qi),每差分輸進輸入位的開機運行效率超出8Gbps;
?設計可作EUVIS >8Gsps MUXDAC(如MD622H和MD662H)或高動態(tai)數劇波特(te)率字加工制作器需(xu)要的(de)減半動態(tai)數劇多路多路復用;
?作為單端(duan)統計(ji)數據和(he)校準導入的VTTD片(pian)上100歐(ou)姆(mu)終端(duan)機;
?11位差分對(dui)輸人輸出電(dian)壓,帶(dai)進拉電(dian)原VCCO,以符合種種各種飛速端口準則中規定;
?好一點(dian)鍵盤輸入數據庫采集窗體的(de)選擇(SEL1/SEL2);
?兼備填寫打出驅動軟(ruan)件(jian)器用/阻止(zhi)調控(kong)(CKOE)的(de)互(hu)補性除于4石(shi)英鐘(zhong)LVDS鍵盤輸入導出,不(bu)要(yao)斷開電(dian)子(zi)器件(jian)的(de)外(wai)部(bu)操(cao)作步驟(zou);
?歸(gui)零的(de)基本功能圖(tu)片,同步軟件很多處理(li)芯片使用;
?2.7W作用損耗率;
?TQFP二極管封裝,帶泄(xie)露襯墊(dian),以提高(gao)了一(yi)定(ding)接(jie)地和散熱性能;
東莞市(shi)立維創展(zhan)科技發(fa)展(zhan)是(shi)EUVIS的(de)(de)微商(shang)代理代理商(shang)商(shang),注意(yi)提高(gao)EUVIS的(de)(de)環球(qiu)頂(ding).級(ji)的(de)(de)高(gao)速度數(shu)(shu)模(mo)裝換DAC、一直(zhi)數(shu)(shu)字8的(de)(de)頻(pin)率提煉器(qi)DDS、復(fu)接DAC的(de)(de)存儲(chu)芯片級(ji)商(shang)品(pin),各(ge)類(lei)高(gao)速公路數(shu)(shu)據采集板卡、各(ge)式各(ge)樣弧(hu)形引(yin)發(fa)器(qi)等商(shang)品(pin),原(yuan)版現(xian)貨黃金(jin),費用優越,邀(yao)請聯(lian)系。