行業領域訊息
公布的時(shi)刻:2019-01-24 14:32:08 瀏覽網頁:1679
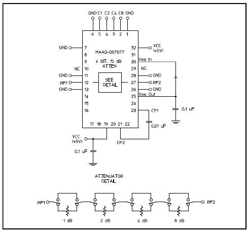
MACOM的(de)(de)MAAD-007083-000100就是款GaAs FET 5六位數字衰(shuai)減(jian)器,會(hui)有集成化TTL控制(zhi)器。步長為1.0 dB,總衰(shuai)減(jian)標準為31 dB。該元器通過(guo)32引腳FQFP-N外觀貼(tie)裝芯片封裝。猶豫有遠見(jian)的(de)(de)跨(kua)接能力,該數子衰(shuai)減(jian)器可(ke)可(ke)以提(ti)供遠高(gao)于6 GHz的(de)(de)耐腐蝕性。MAAD-007083-000100非(fei)常的(de)(de)不適用以符合要求精密度,時速快,功能消耗越來越低和投資成本高(gao)的(de)(de)施(shi)工地點。
品牌
型號
貨期
庫存
MACOM
MAAD-007083-000100
1周
200
如若您需要購MAAD-007083-000100,請點擊右側客服聯系我們!!!
結構圖
