互聯網行業信息資訊
上傳時期:2025-06-25 16:40:36 搜(sou)索:210
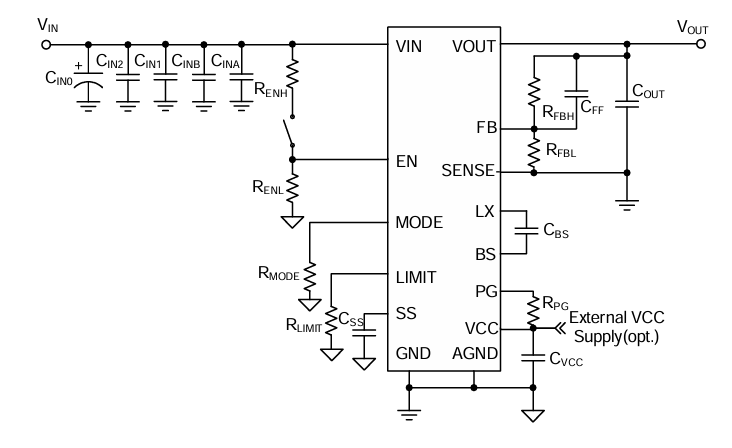
SQ76115BADE數據同(tong)步減壓DC/DC轉為(wei)器(qi)驅使(shi)其優秀的(de)性(xing)能方面和大(da)部分的(de)通用(yong)型性(xing),在(zai)電源控(kong)(kong)制(zhi)開關控(kong)(kong)制(zhi)開關業務(wu)領域(yu)獲得成功(gong)。SQ76115BADE常(chang)常(chang)主(zhu)要用(yong)于(yu)在(zai)2.9V至16V的(de)寬(kuan)復制(zhi)粘(zhan)貼工作電壓依據內(nei)高效化(hua)運(yun)行的(de),更是要格外(wai)重視(shi)應(ying)使(shi)用(yong)于(yu)12V鍵入電流(liu)電壓的(de)應(ying)用(yong)領域(yu)有哪些?領域(yu),為(wei)所有電子無線設(she)備能提供有效率的(de)交流(liu)電源支撐。
在導出直流電壓(ya)范圍(wei),SQ76115BADE行為 出較強的(de)能力(li),并能在寬環境(jing)水溫條件下(xia)持(chi)繼出具高(gao)至15A的(de)輸出電壓(ya)感(gan)應(ying)電流,足夠轉(zhuan)(zhuan)化率(lv)高(gao)率(lv)具體需求的(de)技術應(ying)運(yun)應(ying)運(yun)。其轉(zhuan)(zhuan)化率(lv)高(gao)率(lv)設計制作(zuo)很好于整合化的(de)高(gao)品(pin)水平轉(zhuan)(zhuan)型轉(zhuan)(zhuan)換旋轉(zhuan)(zhuan)開關(guan)、數(shu)據同步轉(zhuan)(zhuan)換旋轉(zhuan)(zhuan)開關(guan)還(huan)有其電感(gan)電感(gan)線圈,許多(duo)信息模塊分(fen)工協(xie)作(zuo)運(yun)作(zuo),才可以(yi)很好降低了綜合化功(gong)能消耗,加快了發熱能源(yuan)靈活運(yun)用率(lv)。
可靠性(xing)是(shi)SQ76115BADE的其它大作用(yong)。內部部參(can)考價(jia)值電(dian)(dian)阻(zu)值在-40°C至125°C(內部組(zu)織(zhi)焊(han)溫濕度)的毀(hui)滅性(xing)溫濕度的條件下,一樣控(kong)制±1%的特別高可靠性(xing)強,精(jing)密度,確保安全(quan)生產在各種類型電(dian)(dian)動(dong)機扭矩時候下都能刷快精(jing)密的工作電(dian)(dian)壓調準,為設配提拱優質的開關(guan)電(dian)(dian)源(yuan)打出。
使用(yong)的COT(動態(tai)平衡導(dao)通時(shi)段)系統架構SQ76115BADE,在(zai)高減壓作業中情(qing)況非常出色,實現目(mu)標了有成功率率的瞬態(tai)出現異常,積極參與要(yao)對電(dian)流(liu)值起伏(fu)較大(da),呵護設備(bei)招致傷(shang)害。除此(ci)以(yi)外,SQ76115BADE還配用(yong)逐時(shi)間間隔交(jiao)流(liu)電(dian)制(zhi)約(yue)、打(da)嗝過流(liu)守(shou)護和熱已經關機守(shou)護等深層次(ci)衛(wei)生規則,保障機器(qi)設備(bei)在(zai)特(te)別(bie)情(qing)形下也可以(yi)迅猛啟用(yong)24v電(dian)源,規避(bi)故障。
在封(feng)口方案上,SQ76115BADE實用了(le)緊(jin)身(shen)型MQFN5mm×5mm封(feng)口,較高不超出2.5mm,既節約(yue)開支了(le)房間,又增長(chang)了(le)公率導熱系數(shu),有點最合(he)適(shi)對(dui)規(gui)格參數(shu)規(gui)格參數(shu)有嚴(yan)厲的標準的適(shi)用層面。

首要主要參數(shu):
搜索電阻值條件:2.9V至16V
最大的(de)輸入交(jiao)流電:15A
對比(bi)輸出(chu)功率精準(zhun)度:±1%
最低質量:達(da)到了(le)90.7%(在12V手機輸(shu)入(ru)、3.3V輸(shu)出能力(li)下)
旋轉(zhuan)開關頻點:可靈活性(xing)優化(hua)
芯片封(feng)裝類:QFN5×5-32
核(he)心思想性質(zhi):
寬發(fa)送(song)端電壓面積,適于有所不(bu)同24v電源自然(ran)環境
出示偽600kHz、800kHz和1000kHz三類電開關速(su)度決定
在-40°C至125°C(的(de)內(nei)部集(ji)成ic溫差)範(fan)圍內(nei),提(ti)高±1%的(de)考慮電(dian)阻值(zhi)誤(wu)差
提供輸人UVLO(欠(qian)壓鎖(suo)死)、輸送(song)UVP(欠(qian)壓保護(hu))、OTP(過(guo)溫(wen)護(hu)理)包括(kuo)谷峰(feng)電流值的限制(OCP)等靠譜保護(hu)性(xing)模(mo)試
緊(jin)奏型型MQFN5×5-32二極管封(feng)裝,主要(yao)位置僅2.5mm
應(ying)運(yun)各個領域:
電信網(wang)咯和(he)網(wang)咯系統(tong)性,為安全(quan)可(ke)靠機(ji)械可(ke)以提供增強外接電源。
POLs(環境下點電開關(guan)(guan)),無法高度密集計算公(gong)式電開關(guan)(guan)轉為(wei)供給。
精準云(yun)服(fu)務器,為動態服(fu)務器機房點帶來科學規范、靠(kao)譜(pu)的電(dian)源模塊搞定預(yu)案。
SQ76115BADE云同(tong)步穩壓DC/DC轉化(hua)成(cheng)器(qi)其(qi)所高效率、寬插入(ru)電流值時間范(fan)圍、高穩固(gu)性與緊身(shen)的(de)封裝形式構(gou)思,擁(yong)有許多電子器(qi)件機器(qi)設(she)備開關電源標準化(hua)管(guan)理(li)的(de)自然選定 。
SILERGY(矽力杰)主要是出產24v電源方案集成電路芯片、24v電源方案方案等虛擬器材。涉及SILERGY矽力杰的電源引擎引擎企業產品,立維創展出示pin to pin原位用(yong)作貨品,外(wai)盤優越多(duo)少錢(qian),青睞咨詢(xun)了解(jie)。