餐飲行業新聞資訊
分享時間(jian)間(jian)隔:2024-12-06 17:06:14 瀏覽器(qi):979
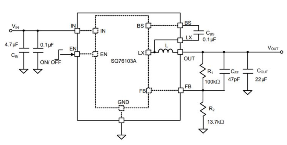
SILERGY(矽力杰) SQ76103ATRC是款具備條件提高率率的同部降血壓交流穩壓器,認準于想要用1MHz頻帶寬度領域和3A工作輸出直流電壓的設計的和技術應用。SQ76103ATRC自適應4.5V至18V的寬顯示電流空間,SQ76103ATRC將電感內嵌到緊奏型3×3×2mm封口中。基本應用于于電源適配器單片機芯片區域空間室內環境。

基本參數
Vin_min(V)4.5
Vin_max(V)18
Io_max(A)3
Vref精黏(nian)度(du)±1%
工(gong)作效率高(gao)達(da)獨(du)角獸91
Fsw(MHz)1
Iq(uA)180
Rdson1 50Rdson2 30端口處
封裝QFN3×3-7
表現形式
內(nei)保持面板開關(表層/底)的低RDS(ON):50mΩ/30mΩ
4.5~18V填寫線電壓(ya)位(wei)置
3A額定(ding)負載感(gan)應電流效果
±1% 0.6V精體積密度
偽平穩頻(pin)繁:1MHz
實時視頻(pin)PWM框架(jia)圖可保持(chi)有效率(lv)瞬態(tai)死機
內部(bu)人員軟再(zai)啟動(dong)限(xian)制浪涌直流電
限流取到模式,傷害短(duan)路等問題呵護
擁有自行康復系統(tong)的過溫護理
逐期主要電流量影響
進入欠壓追蹤定位
要(yao)求RoHS原則且(qie)無(wu)鹵耐燃(ran)
主體工程型二極(ji)管封裝:QFN3×3-7
SILERGY(矽力杰)最主要工作供電單片機芯片、供電控制模塊等仿真元器件封裝。針對于SILERGY矽力杰的24v電源方案車輛,立維創展出具pin to pin原位(wei)取代商品,外盤(pan)的優(you)勢(shi)價(jia)格,喜歡咨詢服務(wu)。