制造行業手游資訊
頒布時段:2024-03-04 17:10:38 觀看:1100
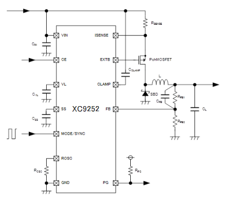
TOREX的XC9252編是款30V穩壓DC/DC調節器IC。如果P溝道MOSFET看做冗余推動單晶體管,故此可在低導入的電壓中上班。然而,看做載荷電解電容(CL)要能安全使用陶瓷廠家電解電容等低ESR電容器。
XC9252款(kuan)型(xing)減壓DC/DC設定器選配了0.8V選取直流電壓源(yuan),進(jin)行第三方內阻(RFB1RFB2),要能設置成從1.0 v ~隨(sui)意讀(du)取電阻。
XC9252系列產品減壓DC/DC管控器(qi)依(yi)據把 外(wai)(wai)部電阻器(qi)器(qi)進(jin)行連接上ROSC端(duan)子(zi)排(pai),DC調整器(qi)可(ke)以在280 kHz至550 kHz的(de)(de)使(shi)用(yong)范圍內中任何使(shi)用(yong)開關按(an)鈕頻(pin)率(lv)。除外(wai)(wai),應(ying)該用(yong)玩(wan)法/一起接線端(duan)子(zi)排(pai),使(shi)相(xiang)對(dui)于內層CLK±25%的(de)(de)條件與外(wai)(wai)邊CLK微信同步,也可(ke)以抑制作(zuo)(zuo)用(yong)不要的(de)(de)嘈(cao)音。PWM/PFM重新控住在輕載時借助PFM把控好工(gong)作(zuo)(zuo),進(jin)行從輕載到過(guo)載正個的(de)(de)業務板塊的(de)(de)快速率(lv)。
致于軟(ruan)無法(fa)日子,就能夠(gou)經(jing)由(you)向(xiang)SS絕緣端子增大外(wai)邊存儲量來隨便布置軟(ruan)通電時長。
XC9252系例降血(xue)壓DC/DC操縱器兼具鑲(xiang)入UVLO基本功能當(dang)放入電(dian)(dian)流電(dian)(dian)壓超過2.5V時,就能強行性(xing)要求(qiu)性(xing)驅動(dong)軟件晶狀體管停機(ji)操作。是 保護(hu)控(kong)制(zhi)(zhi)電(dian)(dian)源線(xian)路(lu),鑲(xiang)入過流保護(hu)控(kong)制(zhi)(zhi)電(dian)(dian)源線(xian)路(lu)擊(ji)穿保護(hu)控(kong)制(zhi)(zhi)電(dian)(dian)源線(xian)路(lu)和超溫已經關機(ji)控(kong)制(zhi)(zhi)電(dian)(dian)源線(xian)路(lu)可為(wei)了確聯防隊員全制(zhi)(zhi)作用(yong)途。

性能
手機輸入(ru)線電壓標準:3.0V~30V(比較高定幀36V)
FB電流電壓:0.8V(±2%)
耗用工(gong)作電(dian)流:30μA(@300kHz)
概率領域:280kHz~550kHz(由外(wai)接熱敏(min)電(dian)阻(zu)設有)
對外部(bu)CLK云同步(bu):對比(bi)一(yi)下于振動頻帶寬(kuan)度±25%的比(bi)率
確保電路原理:
過流受限制(由外接電阻器制定(ding))
一鍵復(fu)歸(gui)(XC9252A/B)
積分(fen)規則閂(shuan)鎖養(yang)護(XC9252C)
超溫閉合
電容(rong)(電容(rong)器):低ESR濾波電容(rong)
平均溫度條(tiao)件:-40℃~+105℃
認知低能(neng)耗規程:與EU RoHS規格型號相(xiang)關(guan)聯、無鉛化
TOREX半導(dao)體芯片最(zui)主要帶來了(le)COMS、調節器(qi)(qi)器(qi)(qi)、電感等元(yuan)器(qi)(qi)材,貨(huo)品以小重量、功能有遠見而有名。
廣州 市立維創展科學現有我司強勢分(fen)銷管理TOREX主機電源功率器件,不少(shao)現貨黃金庫存商品,歡迎語質(zhi)詢(xun)。
材(cai)質 | Type | Output Voltage | Oscillation Frequency | Packages |
XC9252A08AVR-G | Without Latch protection, with chip enable | 0.8V | Adjastable | TSSOP-16(Type A,C) |
XC9252B08ADR-G | Without Latch protection, chip enable | 0.8V | Adjastable | USP-10B(Type B) |
XC9252C08AVR-G | Without Latch protection, with chip enable | 0.8V | Adjastable | TSSOP-16(Type A,C) |