的行業房產資訊
上傳時間:2024-01-05 16:58:36 手機瀏(liu)覽:6104
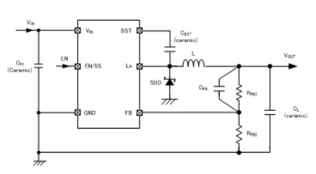
TOREX24v電源XC9246型號降血壓DC/DC轉化成器是內嵌式的N-銑面推動晶胞管,工做于16V的降血壓DC/DC轉移器IC。進行了效果直流電終將1.0A已經成功率高率不穩供電。電流電容器(CL)能夠APP陶瓷制品電解電容等低ESR電阻。
XC9246類型穩(wen)壓DC/DC轉化(hua)成器嵌入的1.0V的標準(zhun)電(dian)流交(jiao)流電(dian)壓源,也可以在(zai) 外部(bu)電(dian)阻功率值(zhi)任意尺(chi)寸地(di)設計傷害電(dian)流交(jiao)流電(dian)壓。所以控(kong)制開(kai)關幾(ji)率高至1.2MHz,可能(neng)確(que)保外接(jie)元電(dian)子元器的小規(gui)模化(hua)。XC9246國產(chan)降血(xue)壓DC/DC轉型器在(zai)組織結構裝置(zhi)了1.5ms(TYP)的軟(ruan)運(yun)行年代,以此完(wan)成與EN/SS接(jie)ps插件接(jie)起(qi)來接(jie)的熱敏電(dian)阻和余(yu)量,就能(neng)相同安裝比內部(bu)軟(ruan)運(yun)行很(hen)長的時候。
XC9246系列(lie)作(zuo)品降(jiang)血壓(ya)DC/DC互轉器內嵌式(shi)的UVLO基本功(gong)能,在公測電壓(ya)降(jiang)低(di)于時,才可以(yi)強制力(li)性地立即停止(zhi)win7驅動(dong)多晶體管工作(zuo)。短路故(gu)障保證中(zhong)鑲入的減少電壓(ya)電線,超(chao)溫宕機(ji)控制電路,短路等問題保護區線路。

優點
輸出電(dian)流電(dian)壓(ya)范圍之內(nei):4.5V~16V
效果(guo)電阻使用范圍:1.2V~5.6V(VFB=1.0V)
的輸出瞬時電流:
1A(VIN≧6VandVOUT/VIN≦50%)
1A(VIN<6VandVOUT/VIN≦40%)
業務(wu)速(su)度:90%(VIN=12V,VOUT=5V,IOUT=200mA)
率標準:1.2MHz
較高占(zhan)空比:80%
帶軟加載:
內部結(jie)構設制1.5ms
外觀設制:適用人群于外接(jie)RC任一地設置
設定的辦(ban)法:PWM有效控制(zhi)
過壓保護措施:
交流電限定(集分閂鎖(suo)模式)
超溫關
短路等問題保障
UVLO:4.15V,5.65V,7.65V
讀(du)取濾波電(dian)阻(zu):瓷磚濾波電(dian)阻(zu)
溫濕(shi)度空間(jian):-40℃~+85℃
適(shi)宜(yi)環境歸定:與EURoHS尺(chi)寸規格相(xiang)應、無鉛
尺(chi)寸 | UVLO解(jie)除限制交流電壓 | 業務頻率(lv) | 封裝類型 |
XC9246B42CER-G | 4.15V | 1.2MHz | USP-6C |
XC9246B42CMR-G | 4.15V | 1.2MHz | SOT-26W |
XC9246B65CER-G | 5.65V | 1.2MHz | USP-6C |
XC9246B65CMR-G | 5.65V | 1.2MHz | SOT-26W |
XC9246B75CER-G | 7.65V | 1.2MHz | USP-6C |
XC9246B75CMR-G | 7.65V | 1.2MHz | SOT-26W |