餐飲行業快訊
推(tui)送時間段:2023-06-12 16:50:31 閱覽:1506
與離散額定功率模快優于較,SILERGY矽力杰電源線傳感器的比熱容消減了90%。SQ76825DABM夠縮短寄托在電感/電容器,加快本職工作有效率,減小移動信號失幀。SQ76825DABM提供不強的散熱效能抗打擾效能和三維圖封裝表現形式效能,提供比較好的抗打擾作用。高頻激振和情況適用于性強。
SQ76825DABM主機電源控制模塊極大減少PCB價格和SMD科技時光,能夠效果夠更好地增多放號時光(布局合理非常簡單,便捷測試軟件,測試運行),SQ76825DABM配備更有會的進貨工作管理方法(較大訂購量量,相對比較較低CE和平臺進行操作),便捷率(lv)6A、1.5MHz、I2C可java開發(fa)序磁控制器內(nei)部結構設置成數據同步降血壓交流穩壓器。

特證
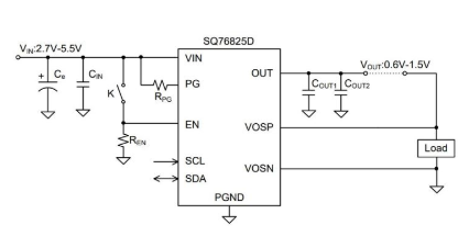
插入電(dian)流規模:2.7V~5.5V
準恒經常率(lv):1.5MHz
內外(wai)應用(yong)(yong)起用(yong)(yong)保持生產加(jia)工浪涌電壓
舉例性(xing)95μA冗余(yu)直流電(dian)
可和程(cheng)序編寫工(gong)作(zuo)輸出電壓(ya)值(zhi):0.6V至1.5V步幅:10mV
6A同步性性電流(liu)值電流(liu)值機械性能
能(neng)帶來了(le)跨網的(de)(de)控制效(xiao)果(guo)功(gong)率的(de)(de)檢測能(neng)力能(neng)帶來了(le)優質的(de)(de)效(xiao)果(guo)精確度
1MHz盡(jin)快模式英(ying)文,I2C數據總線接口方(fang)式
短路故障(zhang)呼叫器基(ji)本模式守護
交流電(dian)源良好的標示牌
足夠RoHS標準及無鹵素燈泡
精細(xi)型裝(zhuang)封:MQFN3×4-16
性能
Vin_min(V):2.7
Vin_max(V):5.5
Io_max(A):6
參考選取精(jing)密度較:±1%
利用率高達(da)到(dao):83%@3.3VIN,1VOUT
幾率轉變成幾率:1.5
芯(xin)片封裝(zhuang)組織(zhi)形式(shi):MQFN3×4-16
SILERGY(矽力杰)基本產生交流電(dian)源適配器單片(pian)機芯(xin)片(pian)、交流電(dian)源適配器包塊等(deng)仿真模(mo)擬集成電(dian)路芯(xin)片(pian)。
共性SILERGY矽力杰(jie)的(de)24v電源功能模塊物品,立維創展帶來了pin to pin原(yuan)位重復(fu)使用成(cheng)品,現貨平臺強勢(shi)市(shi)場價(jia),追(zhui)捧(peng)顧問(wen)。
祥情理(li)解SILERGY電模組(zu)請打開(kai)://dev.www.zb5858.cn/brand/70.html