職業新聞資訊
發布了日(ri)期:2023-04-07 16:56:55 打開(kai)網(wang)頁:1701
與離散輸出功率控制器相對于,SILERGY矽力杰電源適配器傳感器的體型大小變小了90%。SQ76201AQLQ會下降寄生菌電感/電阻,提高自己運作利用率,變少無線信號偏色。SQ76201AQLQ兼有正常的散熱抗侵擾穩定性和三維圖打包封裝穩定性,兼有正常的抗侵擾意識。中頻振動模式和情況應用性強。
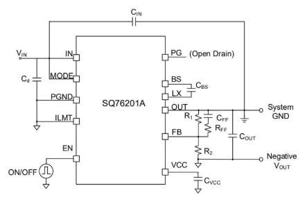
SQ76201AQLQ開關電源傳感器降底了PCB制造費和SMD的技術時刻,也可以更穩地縮小發行時刻(選址簡簡單單,短時間測試測試,調校),SQ76201AQLQ具備更簡易 的購進管理工作(面積最小起批量,更低的CE和系統運行),效率高(gao)1A、16.5V鍵盤輸入內部自帶感受到同部反方向輸出(chu)Buck-boost自動控制器。

優點
放入電壓電流超范(fan)圍:5V ~ 16.5V
最大程度1A根(gen)據(ju)瞬(shun)時電流效果
即使PWM構架以改變迅(xun)猛(meng)瞬(shun)態回(hui)應
內系統(tong)重新(xin)啟動上限制做(zuo)浪涌工(gong)作電(dian)流
電好的標識
具備智能復(fu)原的能力的輸(shu)出(chu)過(guo)流保證(zheng)
輸出漏電愛護
具備(bei)一(yi)鍵(jian)恢愎(bi)功能(neng)鍵(jian)的過溫保障
讀取真空更改
不符(fu)合(he)RoHS規范標(biao)準和無鹵化物
高精度型打包封裝:QFN3×4-16
技術指標
Vin_min (V):5
Vin_max (V):16.5
Io_max (A):1
參(can)考資料誤(wu)差:±1%
學習效率超過:85% % @ 12VIN,-5VOUT
幀率切換幀率 (MHz):0.6
裝封:QFN3×4-16
SILERGY(矽力杰)主(zhu)要的生產方式交(jiao)流(liu)(liu)電源(yuan)輸出(chu)模塊(kuai)集成ic、交(jiao)流(liu)(liu)電源(yuan)輸出(chu)模塊(kuai)輸出(chu)模塊(kuai)等養(yang)成器(qi)材。
針對性SILERGY矽力杰的(de)主機電(dian)源(yuan)模塊圖片產(chan)品(pin),立(li)維創展給予pin to pin原位(wei)混用(yong)產(chan)品(pin)的(de),期貨(huo)特色價格多(duo)少,歡迎(ying)會聯(lian)系。
淘(tao)寶(bao)手機(ji)端詳細了解(jie)SILERGY供(gong)電板(ban)塊請點擊(ji)量://dev.www.zb5858.cn/brand/70.html