市場咨訊
分享時間間隔:2023-03-21 16:50:36 訪問:1409
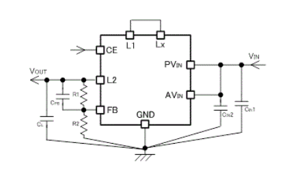
TOREX電原電源模塊XCL211系列作品是把磁圈和有效控制IC組合式為分立式的超大中型(3.1mm×4.7mm×1.3mm)穩壓DC/DC變換器。都可以通過把電感線圈原帶在封裝類型模塊電源內,采取火車線路板調整布局更有簡化,都可以把因電路板接線的經絡所產生的出現差錯操作流程或噪音等保持在最少效率。
XCL211型號(hao)電(dian)源(yuan)(yuan)引(yin)擎(qing)引(yin)擎(qing)電(dian)壓(ya)值(zhi)依據在(zai)2.7V~6.0V之前。主機(ji)電(dian)源(yuan)(yuan)電(dian)流(liu)(liu)就能夠施(shi)用電(dian)阻值(zhi)從(cong)0.9V容易裝置。XCL211編(bian)電(dian)源(yuan)(yuan)開關(guan)輸出模塊平(ping)率被(bei)(bei)穩固(gu)動不起來,可調整輸出紋波。軟開機(ji)啟動時間段如何設(she)(she)置為1ms(TYP.),行(xing)讓 電(dian)源(yuan)(yuan)適配(pei)器(qi)的電(dian)壓(ya)高速路加(jia)載。XCL211題材交流(liu)(liu)電(dian)源(yuan)(yuan)引(yin)擎(qing)控制功率量效果被(bei)(bei)設(she)(she)置成(cheng)為4.0A(TYP.)。配(pei)齊了UVLO(Under Voltage Lock Out)功用,當鍵入線電壓在2.4V(TYP.)一下(xia)時,二(er)次性禁(jin)止外部的控制多晶體管(guan)選擇題。當CE=Low時,所(suo)采用CL發出(chu)交(jiao)流電源用途將CL(額定負載(zai)濾波(bo)電容(rong))中的帶電粒(li)子(zi)量(liang)(liang)產生電,將使(shi)用量(liang)(liang)電流量(liang)(liang)量(liang)(liang)調節在1.0μA這。

特點
手機(ji)輸(shu)入電流值標準:2.7V~6.0V
輸入額定電壓:0.9V~VIN(FB電壓值=0.8V±2%)
輸出工(gong)作(zuo)電(dian)流:2.0A
高(gao)換(huan)算的效率:0.94
調整策略:PWM統一操控
環境室溫:-40℃~+85℃
TOREX半(ban)導首要(yao)帶(dai)來了(le)COMS、感知(zhi)器、電子元(yuan)器材大家庭(ting)中的一(yi)員-二(er)極管等元(yuan)器材,車輛以小空(kong)間、能優勝而非(fei)常知(zhi)名。
蘇州市(shi)立維創(chuang)展現代科技(ji)有限子公司(si)(si)子公司(si)(si),優勢分銷商TOREX供電元(yuan)器(qi)件(jian)封(feng)裝,海量現貨交易貨源,認可(ke)合伙。
內容熟知TOREX請超鏈接://dev.www.zb5858.cn/brand/62.html