這個行業咨詢
發布(bu)了時(shi)候(hou):2023-02-01 16:56:52 閱覽:1646
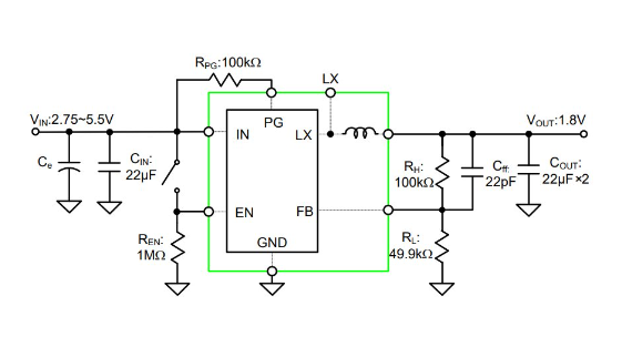
SILERGY電電源模塊SQ76004QNC是高效性率的3MHz微信同步降血壓DC/DC穩壓電式源,才可以給予高至4A效果端電壓。SQ76004QNC還可以在2.75V至5.5V寬發送電流值范圍之內內安全作業,智能家居控制化是低RDS(ON)主觸點電開關和同部觸點電開關,以最大的裝量減掉文件傳輸消耗的資金率。SQ76004QNC小封口(3.0mm×3.0mm,H=2.0mm)集成化化電感電阻和操控基帶芯片。

特證
內(nei)部管理轉換開關(上方/下方)如(ru)此(ci)低的RDS(ON):35/15mΩ
2.75~5.5V填(tian)寫工作電壓空間
3MHz工作上速(su)度(du)最(zui)多水平的少外接模組
外部(bu)軟通電制(zhi)約(yue)浪涌直流電壓(ya)
4A接連(lian)性(xing)輸出的額定電壓的性(xing)能
關停基(ji)本(ben)模式損失(shi)<0.1μA開關電源直流電
100%Dropout控制
電優良率測量器
過電壓(ya)(ya)電流保護(hu)性/欠壓(ya)(ya)定位/工作溫(wen)度庇護(hu)
提供(gong)RoHS標準且無鹵素燈泡(pao)
家用suv轎(jiao)車(che)型(xing)裝(zhuang)封(feng)表現形式:QFN3x3-10
SILERGY(矽力杰)主要生產銷售外接電源開關(guan)集(ji)成(cheng)ic、外接電源開關(guan)摸塊(kuai)等(deng)模(mo)擬訓練器材。
采取SILERGY矽力杰的供(gong)電傳感器護膚品,立維創展可以提供pin to pin原位方(fang)式產品(pin)設備,外盤其優勢價值,邀請在線咨詢。
詳細情況介紹SILERGY供(gong)電板(ban)塊請點(dian)選://dev.www.zb5858.cn/brand/70.html